企业介绍
发展历程
荣誉资质
业务分布
康博刀 ®
微波消融系统
手术规划系统
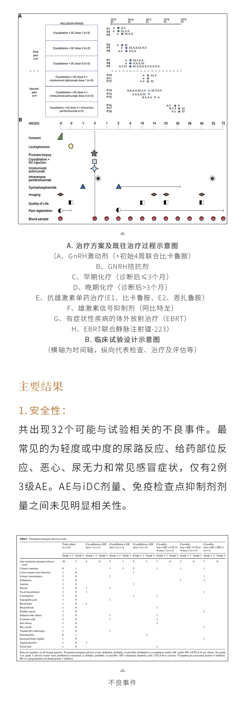
海杰亚动态
知识科普
微视频
社会招募
校园招聘
博士后工作站
上一页:单针或多针微波消融、微波消融联合经动脉化疗栓塞术治疗肝癌的比较——【海杰亚科研资讯】第248期
下一页:微波消融与射频消融/肝切除术治疗肝癌的对比研究——【海杰亚科研资讯】第246期